Hi~欢迎访问重庆市智慧园区公共服务平台! 企业登录 免费注册
平台首页 用户中心 开放平台 服务热线:400-008-2859

“吴晓波"15亿卖身惊动交易所,“家底”曝光!深交所:是否是“忽悠式”重

融资政策 / 作者:龙智造工业云 / 来源:网络 / 浏览:385

02

2019-04

原标题:“吴晓波"15亿卖身惊动交易所,“家底”曝光!深交所:是否是“忽悠式”重

来源: 每日经济新闻,中国基金报,上市公司公告

时隔近半月,“吴晓波频道”借全通教育闯关A股一事又有新的进展,也让外界一睹了“吴晓波频道”的家底。

3月31日晚间,全通教育公告,拟以15亿元收购杭州巴九灵文化创意股份有限公司(以下简称巴九灵)96%的股权。交易完成后,吴晓波将持有全通教育3.67%的股份,包括吴晓波在内的巴九灵实际控制人及一致行动人将持有10.35%的股份,全通教育实际控制人及一致行动人将持股26.69%。

吴晓波的巴九灵靠什么挣钱?

公告显示,巴九灵有四大业务板块,即泛财经知识传播、企投家学院、新匠人学院和知识付费。

1、泛财经知识传播

是指基于不同泛财经主题打造的系列活动或培训课程, 属于巴九灵面向最广泛受众的端口产品和入门级产品集合,分为自主知识传播活动和客户定制主题活动两类。

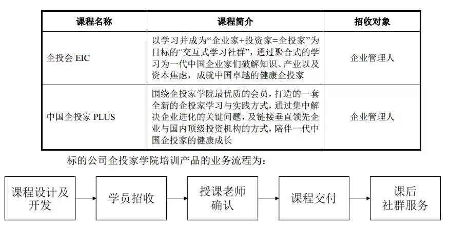
2、企投家学院

联合不同领域具有影响力 的专家和知名企业家作为导师,研发开设具有商业启蒙、思辨、实操内涵的系统性 课程和自选式课外学习活动;企业家作为社群参与者在课程设计框架下打破行业边 界、实现知识融合、互相学习、共同成长,完成从企业家到企投家的思维、定位转变。

3、新匠人学院

新匠人学院系巴九灵在对文化消费供给侧进行系统研究的基础上,推出的面向消费品制造业企业,提供以企业管理培训为核心的综合型企业辅导培训项目。

4、知识付费

知识付费业务主要通过“吴晓波频道”的微信公众号以及喜马拉雅、咪咕等移 动端载体开展,标的公司已推出的知识付费产品包括文字、音频、视频等多种形式, 用户可以选择单次购买任一线上知识产品使用、体验,亦可以选择成为年费会员

吴晓波的公司挣了多少钱?

公告显示,巴九灵2018年的总资产有5亿,营业收入2.3亿,净利润7千万,2017年的净利润则为5千万

值得一提的是,全通教育发布公告不到1个小时,深交所就下发了问询函。

深交所询问关联关系

此次交易完成后,吴晓波及一致行动人合计持有全通教育10.35%的股权,仅次于第一大股东陈炽昌所持17.45%的股权。

对此,全通教育表示,上述交易完成后,上市公司实控人及一致行动人将持有26.69%的股份,巴九灵实控人及一致行动人将持有10.35%的股份,二者相差16.34%,上市公司控制权保持稳定。

图片来源:全通教育公告

不过,深交所在3月31日晚间下发了问询函。深交所要求全通教育回复,吴晓波及其一致行动人与上市公司收购资产的其他交易对手之间,是否存在关联关系、股份代持等情形。

深交所介绍,2019年1月,陈炽昌将1500万股全通教育股票质押给了杭州蓝狮子文化创意股份有限公司(以下简称杭州蓝狮子),占全通教育总股本的3.16%。

而安徽新华传媒股份有限公司(以下简称皖新传媒)、吴晓波,分别持有巴九灵14.9%、12.81%的股权。皖新传媒又与吴晓波,共同投资了杭州蓝狮子,两者持股比例分别为45%、33.76%,吴晓波担任杭州蓝狮子的董事。

标的经营依赖吴晓波

作为此次交易标的,巴九灵的家底及其成长能力能否配上15亿元收购价?

交易预案披露,截至2018年12月31日、2017年12月31日,巴九灵未经审计的资产分别约为5.07亿元、3.93亿元,资产负债率20.41%、16.47%;2018年和2017年,分别产生营收约为2.32亿元、1.87亿元,净利润7537.03万元、5008.83万元。

全通教育认为,巴九灵具有较强的盈利能力和发展前景。本次交易完成后,巴九灵成为全通教育的控股子公司,有助于增强上市公司的盈利能力和综合竞争力,优化上市公司资产结构,提升上市公司抗风险能力。

但是吴晓波作为巴九灵的创始人,仍对巴九灵具有重要影响。

全通教育认为,目前来看,巴九灵仍对吴晓波个人有一定依赖。如若未来吴晓波出现重大过错,影响其个人形象和名誉,仍可能对上市公司和巴九灵的经营带来较大不利影响。

据介绍,巴九灵在成立初期,主要依靠吴晓波个人IP吸引用户流量,并借助吴晓波个人在财经商业领域的影响力,向新中产、企业中高层及高净值人群等社群,推广各类培训服务和财经知识付费产品。

全通教育进一步称,如果吴晓波5年后离职,并在两年竞业禁止期满后,从事与巴九灵相同或类似的业务,仍将给巴九灵的业务带来不利影响。

对此,深交所问询巴九灵在业务模式上的稳定性,业务经营的可持续性。深交所要求全通教育核实说明,吴晓波个人的影响力,对此次交易估值的影响,本次交易的实质是否为吴晓波个人IP证券化。

香颂资本执行董事沈萌认为,严重依赖某个个体的业务,都具有巨大的风险不确定性,包含个人离开和怠职的风险。制定严格的长期捆绑措施,以及分阶段支付的制度,防止其突然或完成短期承诺后切断与业务的联系,并保持其对业绩的持续性投入,可以达到一定的预防作用。

除此外深交所还询问了一下几个要点

全通教育是不是为了炒作股价

全通教育自2015年以来陆续收购继教网、西安习悦等14家公司,累计确认商誉14.25亿元。2018年,公司预计亏损6.21亿元,主要系对继教网等计提商誉减值准备6.43亿元。

请结合你公司2015年以来的资本运作、股价波动情况以及控股股东截至目前的股权质押情况,核实说明本次交易的目的,是否存在炒作股价的情形。

本次收购完成后,在竞业禁止期内,吴晓波能否以个人名义在巴九灵体外参与其他培训、演讲等知识传播活动,能否以个人名义注册其他微信公众号聚集流量、发布共享知识内容,其个人品牌授权、形象使用、粉丝经济能否用于巴九灵之外的商业用途。竞业禁止期结束后,如吴晓波开展类似业务,你公司如何予以应对。

“吴晓波频道”等微信公众号的粉丝多少?

深交所要求巴九灵披露:“吴晓波频道”等微信公众号的注册时间、开通以来粉丝关注数的增长趋势、活跃用户数、付费用户数、ARPU等情况,报告期内产生的收入、成本金额以及确认依据,与会员充值流水是否匹配,是否存在第三方代为付款的情形。

巴九灵的经营数据是否存在刷人数?

深交所还请巴九灵披露,报告期内泛财经知识传播线下课程、企投家学院、新匠人学院各类培训、活动的举办期数、学员人数、学费收取情况,说明与其收入规模是否匹配,如何认定各期付费人员的真实性,是否存在第三方代为付款的情形,是否存在刷人数的情形。

之前有多家上市公司收购微信号都被终止了,不知道这次全通教育能否打破“终止魔咒”?

不管最终能否成功,还是深交所询问全通教育是不是忽悠式并购,二级市场上的投资者可不管这些,全通教育今日复牌直接一字板涨停。

声明:本媒体部分图片、文章来源于网络,版权归原作者所有,如有侵权,请与本站联系删除。